İstanbul Başsavcılığı: MİT tırlarını FETÖ’nün “Temel Askeri Yapılanması” durdurdu

İstanbul Cumhuriyet Başsavcılığı, 2014’te Adana ve Hatay’da durdurulan MİT tırlarıyla ilgili yeni bir iddianame hazırladı. Tırların FETÖ’nün “Temel Askeri Yapılanma”sı tarafından durdurulduğunu belirten savcılık yapılanma ile ilgili bir de şema hazırladı

1

MİT tırlarının durdurulmasına ilişkin soruşturmayı yürüten İstanbul Başsavcılığı, eylemin "FETÖ Temel Askeri Yapılanması" tarafından organize edildiğini belirterek yapılanmaya ilişkin bir şema oluşturdu


İstanbul Cumhuriyet Başsavcılığı, Adana ve Hatay'da 19 Ocak 2014'te MİT tırlarının durdurarak tırları arayan şüphelilerle ilgili yeni bir iddianame daha düzenledi.

İddianame İstanbul 14. Ağır Ceza Mahkemesi’ne gönderildi. 

İddianamede 15 Temmuz darbe girişimi sırasında suçüstü yakalanan 23 kişi şüpheli sıfatıyla yer alıyor. 

Savcılık şüphelilerin, “Hükümeti Ortadan Kaldırmaya veya Görevini Yapmasını Engellemeye Teşebbüs Etme,” Siyasal veya Askeri Casusluk,” “Devletin Güvenliğine ilişkin Gizli Kalması Gereken Bilgileri Casusluk Maksadıyla Açıklama,” ''Anayasal Düzeni Ortadan Kaldırmaya Teşebbüs Etme,” ve “Örgüt yöneticiliği veya örgüt üyeliği” suçlarından hapis cezalarına çarptırılmaları talep ediliyor.

Engel olmaya çalışan MİT'çiler darp edildi

İddianamede, sanıkların durdurulan tırlarda kapsamlı bir arama yapmak bahanesi tırları tırları Seyhan'da bulunan ve o tarihte içerisinde NATO askerlerinin de konuşlu olduğu Korgeneral Recai Engin Kışlasına götürmek üzere Sirkeli Otoyol gişelerinden hareket ettirdikleri, MİT mensuplarının tırların götürülmesine engel olmaya çalıştıkları ve şoförlerinden tırların anahtarlarını aldıkları anlatıldı.

Adana İl Jandarma İstihbarat Şube Müdürlüğünde görevli sanık Önder Kır'ın tırların anahtarını alan MİT personelinin üzerine yürüyerek darp ederek anahtarı geri aldığı da iddianamede yer buldu.

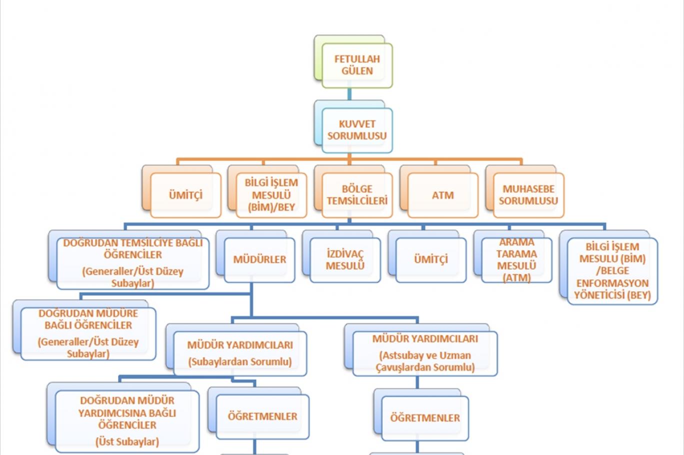
İddianamede, MİT tırlarının durdurulması eylemini organize ettiği tespit edilen FETÖ terör örgütünün, “Temel Askeri Yapılanma” şemasına da yer verildi. FETÖ lideri Fetullah Gülen ve örgütün askeri yapılanmasına ilişkin birimler sıralandı.
 

DAHA FAZLA HABER OKU